客户背景
为人父母是每对夫妇最为开心愉悦的事情,可往往是已婚夫妇对怀孕期间和生产之后的婴幼儿的健康教育方面的知识掌握不够,最后搞得焦头烂额,苦不堪言。因此迎社会之需要,希望建立一个微课堂学习平台,通过著名专家结合实例手把手亲自指导和专业知识的讲解,以解决宝爸宝妈的后顾之忧。同时建立用户信息数据库,直观反映用户消费,浏览等情况,为企业业务开展提供参考依据。
美素佳儿是菲仕兰(荷兰)皇家乳业公司的一个品牌,对于宝爸宝妈们的育儿营养知识希望通过更直接,更快速的方式传递给千家万户。基于社会的责任感和使命他们急需要有一套可视化系统来帮助他们来实现这个愿望,以更好的服务于用户和社会。
子母微课堂是美素佳儿品牌下的一款视频播放系统,有上海蓝友信息科技有限公司全力打造!
项目概述
如何实现视频实时直播功能?
如何实现文档类展示与语音讲解同步功能?
如何实现界面的良好交互性?
如何实现用户操作的简洁性?
后台设置的自定义灵活性。
用户数据的展示与分析有效性。
保证系统的稳定性,可靠性。
此系统需要重点解决两个问题,一是视频直播或点播对服务器和系统的压力,从理论的值去分析,预计全国范围内日均播放量为1万用户,将会需要5G带宽来配合,如何将5G转化成20M就成了系统开发的巨大挑战。二是直播的效果体验,如何能让观看者既能获得知识,进行吐槽,又能使不良的信息被屏蔽。
蓝友解决方案
1.直播
1.1预约
1.1.1点击预约按钮时,预约成功该课程后,发送一条预约成功通知。在直播开始前2小时发送直播开课通知
1.1.2法律条款
1.1.2.1当用户未同意法律条款时,弹出法律条款信息。如果不同意,则不做操作。同意则保留操作
1.1.3认证
1.1.3.1 当用户未认证时,提醒用户认证,用户在未认证的情况下也可做操作,不过下次做需要认证的操作时,还会弹出
1.1.4预约页面
1.1.4.1.显示该课件在创建时上传的封面图
1.1.4.2. 显示该课件的直播开始时间,以及直播倒计时
1.1.4.3. 我要预约按钮:点击该按钮,对该课程进行预约。如果已预约,则不能再预约
1.1.4.4. 显示该课件的简介,以及讲师简介
1.1.5竖屏直播页面
1.1.5.1. 在未播放时,显示该课件在创建时上传的封面图
1.1.5.2. 点击视频时,或者播放按钮时,进行播放
1.1.5.3. 点击点赞按钮,点赞该视频
1.1.5.4. 点击收藏按钮,收藏该视频
1.1.5.5. 点击全屏按钮,跳转到横屏页面
1.1.5.6. 在文本框中输入文字,点击发送,即发送弹幕
1.1.5.7. 显示课程简介,以及讲师简介信息
1.1.6横屏直播页面
1.1.6.1. 在未播放时,显示该课件在创建时上传的封面图
1.1.6.2. 点击视频时,或者播放按钮时,进行播放
1.1.6.3. 点击点赞按钮,点赞该视频
1.1.6.4. 点击收藏按钮,收藏该视频
1.1.6.5. 点击缩小按钮,跳转到竖屏页面
1.1.6.8. 点击文本框或者发送按钮,跳转到竖屏页面
1.1.6.9. 点击弹幕开关,可以开启以及关闭弹幕信息
2.点播
2.1.在未播放时,显示该课件在创建时上传的封面图
2.2. 点击视频时,或者播放按钮时,进行播放
2.3. 点击点赞按钮,点赞该视频
2.4. 点击收藏按钮,收藏该视频
2.5. 点击课程简介,显示该课程的简介信息
2.6. 点击讲师讲师,显示该课程的讲师讲师
2.7. 点击精彩问答,显示该课程的精彩问答信息
2.8. 显示其他的点播课程列表,可以对列表进行切换
3.个人中心
3.1个人资料
3.1.1. 显示当前用户绑定的数据信息
3.1.2. 点击文本框或编辑个人资料按钮,弹出框。在中间进行修改。手机号码输入后不可在修改
3.1.3. 所在地为每次登陆时会自动获取,也可手动修改
3.2预约课程
3.2.1. 显示当前用户预约的课件信息
3.2.2. 显示信息为显示封面图,点赞数,开始时间,课程名称,讲师信息
3.2.3. 点击课程,可以跳转到该课程
3.3观看历史
3.31. 显示信息为当前用户观看课件的记录
3.3.2. 显示信息为显示封面图,点赞数,开始时间,课程名称,讲师信息
3.3.3. 点击课程,可以跳转到该课程
3.4收藏课程
3.4.1. 显示信息为当前用户收藏课件的记录
3.4.2. 显示信息为显示封面图,点赞数,开始时间,课程名称,讲师信息
3.4.3. 点击课程,可以跳转到该课程
3.5互动答疑
3.5.1. 显示的信息为当前用户参与的互动答疑信息记录
3.5.2. 显示信息为用户专家进行解答后的问题
4 更多
4.1问题库
4.1.1. 根据关键字进行问题检索
4.1.2. 标签选择:选择标签,检索该标签下的问题
4.1.3. 显示问题库列表的数据在页面上,以一问一答的形式展示
4.2联系我们
4.2.1. 显示联系我们的数据信息
5 后台功能介绍
5.1视频课程管理
5.1.1课程列表
5.1.1.1. 根据条件检索数据
5.1.1.2. 对课件进行启动、禁用等操作
5.1.1.3. 控制课件的完整流程
5.1.2课程添加
5.1.2.1.添加一条课件数据信息
5.1.3审核现场提问
5.1.3.1. 显示全部的提问,也可显示单个课件的提问
5.1.3.2. 根据条件检索提问数据
5.1.3.3. 对提问进行审核,审核通过为弹幕。发布为互动答疑
5.2讲师管理
5.2.1讲师列表
5.2.1.1. 根据条件搜索平台下的所有讲师数据
5.2.1.2. 对平台下的讲师数据进行新增,修改,删除等操作
5.3统计管理
5.3.1会员列表
5.3.1.1. 统计平台下的所有会员信息
5.3.1.2. 对平台下的所有会员进行修改,删除操作
5.4课件基础数据统计
5.4.1. 统计课件的观看次数,观看时间,平均观看时间数据
5.4.2. 根据条件检索数据
5.4.3会员区域分布统计
5.4.3.1. 地图的形式显示平台会员所在地
5.4.3.2. 以颜色表示前十,其他,无三种表示地图位置。会员地理位置为空者不显示
5.5预约课件基础数据统计
5.5.1. 显示对直播课件预约的人数,预约中的观看人数,次数,时间进行统计
5.5.2. 在地图上显示该课件预约人所在地
5.6课件观看数据统计
5.6.1. 按月统计课件的观看统计情况
5.7轮播图管理
5.7.1轮播管理
5.7.1.1. 显示首页轮播图,对轮播图进行新增,删除,修改操作
5.8问题库管理
5.8.1问题库列表
5.8.1.1. 显示问题库中的所有问题列表,对问题进行新增,修改,删除等操作
5.9敏感词管理
5.9.1敏感词列表
5.9.1.1. 管理会员在发布信息时,所禁止输入的文字
6.0基础管理
6.0.1联系我们列表
6.0.1.1. 管理微信端中联系我们中的数据
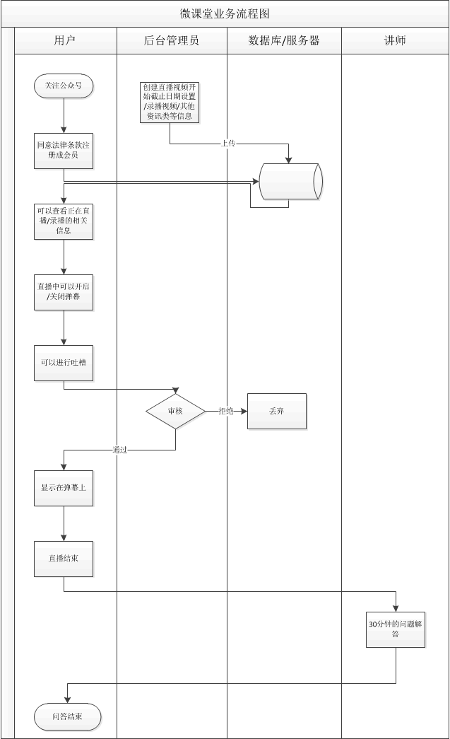
7 业务流程图

成果与优势
微课堂上线已经过去三周了,各项进展顺利,客户反馈良好,期望在以后 的日子里子母微课堂能走进千家万户,能为准父母或父母贡献一份自己的微薄之力!
最后寄予:尊敬的客户或许您以为我们的价格高,而用成型的产品作比较,我们认输,因为我们只做定制!或许您认为我们的价格低而认为我们能力不行,这个怂包我们不认,因为我们的报价是完全根据每个需求量估算出来工作量,再把工作量换算成价格。多一分我们不会收,小一分我们也不让,这是原则也是我们的秉性!

咨询电话
在线客服
服务时间